MyGate

MyGate Express Entry

Introduction

Express Entry is a service offered by MyGate platform for frictionless entry of partner executives into all gated communities serviced by MyGate.

The reduced friction has twofold advantage:

  • Improved efficiency of the partner executives (Overall increase in the number of packages delivered by partner executives in the same time).
  • Increased security and convenience for individuals residing within the community.

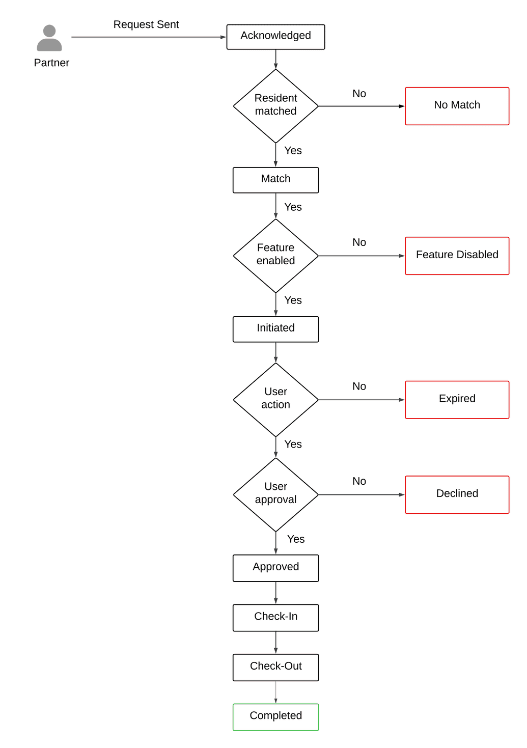
Ecom Express Flow Diagram

Express Entry Integration primarily involves:

  • Understanding the APIs in this developer guide.
  • Obtaining the sandbox credentials and familiarizing oneself with the sandbox environment.
  • Code up the partner modules to interact with the APIs and consume status notifications/callbacks.

The integration phase typically takes not more than a week and is supported by the MyGate's Partner Engineering Team. Once the integration is successfully completed, a ‘GO LIVE’ date is decided and there is a cutover to the production environment by both the partner and MyGate Platform.

MyGate Platform supports three interrelated sets of APIs as part of Express Entry:

  • Delivery EAR APIs
  • Partner Match APIs
  • Geofence APIs

Pre-Requisites

  • Offline exchange of MyGate Express Entry APIs credentials is completed.
  • Offline exchange of Partner Logo, POC Details, Callback URL and Callback Authentication (if any).

To get started contact [email protected]

Suggestions, contact, support and error reporting: [email protected]